
ALL AMERICAN FIVE AM 라디오에 FM 기능 추가
딕 휘플 디지털 에디션에서 보기
얼마 동안 나는 AA5(All American Five) 튜브형 라디오 중 하나에 FM 수신을 추가하는 방법을 찾고 있었습니다. 원래 AM 라디오가 내부를 FM 수신기로 교체하는 프로젝트를 접했습니다. 나는 내 라디오의 AM 수신기 기능을 유지하고 싶었기 때문에 이 접근 방식을 거부했습니다.
FM 오디오 소스가 주어지면 라디오의 볼륨 컨트롤 앞에 삽입된 스위치로 오디오 선택과 볼륨 컨트롤을 처리할 수 있습니다. 문제는 기존의 튜닝 컨트롤과 다이얼을 사용하여 FM 모드에서 방송국을 선택하는 방법이었습니다.
Peter Wright의 논픽션 책 "Spy Catcher - 고위 정보 책임자의 솔직한 자서전"을 읽으면서 해결책이 떠올랐습니다. Wright는 1955년부터 1980년까지 과학 전문가로 근무한 영국 정보부의 핵심 인물이었습니다. Wright의 아버지는 라디오 개척자인 Guglielmo Marconi의 연구 책임자였습니다. Wright는 어릴 때부터 무선 이론과 실제에 노출되어 정보 서비스에서 그의 성공의 많은 부분을 증명했습니다.
1955년 Wright가 MI5로 경력을 시작했을 때 서방 러시아와 소련 사이의 냉전이 가열되고 있었습니다. 의심이 커지자 MI5는 러시아 외교관과 가능한 요원이 런던을 이동할 때 추적하는 Watchers라는 요원 군단을 운영했습니다. MI5는 감시자들이 수집한 감시 정보가 소련으로 돌아가 작전에 영향을 미치고 있다고 의심했습니다.
한 가지 가능성은 소련 대사관 내부의 소련 요원이 MI5 본부로 돌아가는 Watcher 양방향 무선 통신을 모니터링하고 있었다는 것입니다. Wright는 이것이 누출의 원인임을 증명하기 위해 영리한 계획을 세웠습니다.
당시 사용된 슈퍼헤테로다인 라디오에는 증폭을 위해 수신 신호를 중간 주파수로 변환하는 국부 발진기가 포함되어 있었습니다. 차폐가 없기 때문에 국부 발진기는 수신기에서 최대 200야드까지 수신할 수 있는 저전력 송신기 역할을 했습니다. Wright의 아이디어는 이 "누설" 신호를 포착할 수 있는 매우 민감한 수신기를 차량에 장착하고 그 주파수를 알고 소련이 Watcher 전송을 듣고 있음을 증명하는 것이었습니다. 이 작전의 코드명은 RAFTER입니다.
이동 장치가 장착되는 동안 Wright는 소련 대사관에서 라디오 유형을 조사하여 MI5 요원이 찾아야 하는 "누출된" 주파수를 계산할 수 있었습니다. 몇 주 동안 현장에서 장비를 조정한 후 RAFTER는 소련이 대사관에서 라디오를 사용하여 Watchers를 듣고 있다는 명백한 증거라는 신호를 발견했습니다. 이 정보로 무장한 MI5는 정보 유출을 제거하는 조정을 했습니다.
RAFTER 아이디어를 사용하면 튜닝 다이얼 문제를 해결할 수 있습니다. AM 모드에서는 튜닝 다이얼이 정상적으로 작동합니다. FM 모드에서는 라디오의 로컬 발진기 주파수를 모니터링하고 Arduino 마이크로프로세서로 FM 방송국에 매핑한 다음 FM 라디오 수신기를 디지털 방식으로 제어하여 방송국을 선택했습니다. AM 다이얼 주파수는 FM 방송국의 주파수와 일치하지 않지만 적어도 접근 방식은 AM 및 FM 작동 모두에 스테이션 다이얼을 사용하는 간단하고 방해가 되지 않는 방법을 제공합니다.
이 기사의 나머지 부분에서는 AA5 라디오에 FM을 추가한 방법을 자세히 설명합니다. 그 과정에서 AA5 무선 이론을 다룰 것입니다. 국부 발진기를 "듣는" 회로; 스테이션 주파수를 매핑하고 FM IC 모듈을 제어하는 Arduino 하드웨어 및 소프트웨어; 그리고 AA5 라디오에 대한 수정.
AA5 — 간략한 역사
1920년대에 판매된 소비자 라디오 중에는 원하는 AM 방송국을 선택하기 위한 튜닝된 회로가 있는 2개 이상의 진공관 RF 증폭기 스테이지로 구성된 튜닝된 라디오 주파수(TRF) 디자인이 있었습니다.
그림 1 에서 볼 수 있듯이 기계적으로 결합된(그룹화된) 가변 커패시터를 사용하여 튜닝을 수행했습니다.

그림 1. 동조 무선 주파수(TRF) 수신기 블록 다이어그램.
여러 단계를 동시에 튜닝하면서 주파수 정렬을 유지하는 복잡성 외에도 TRF 라디오는 일반적으로 감도가 부족하고 불안정한 경향이 있습니다(진동 및 성가신 휘파람). 또한 필라멘트/히터 전압을 튜브에 공급하기 위해 부피가 크고 값비싼 전력 변압기가 필요했습니다. 나는 한 번 무게가 25파운드가 넘는 별도의 변압기와 전원 공급 장치로 TRF 라디오를 수리했습니다!
슈퍼헤테로다인 수신기의 도입으로 이러한 한계가 대부분 극복되었습니다. 증가된 감도 때문에 외부 안테나는 AM 방송 신호에 가변 커패시터로 튜닝된 루프 안테나로 교체되었습니다. 다중 RF 스테이지는 믹서/로컬 오실레이터 스테이지와 단일 IF(Intermediate Frequency) 스테이지로 대체되었습니다.
변압기는 새롭게 등장하는 표준화된 120VAC 라인 전압에 직렬로 연결할 수 있는 히터가 있는 튜브를 도입함으로써 제거되었습니다. 그 결과 표준화와 함께 AA5(All American Five) 무전기가 된 보다 컴팩트하고 공간 절약적인 디자인이 탄생했습니다.
1940년까지 새로운 8진법 기반 AA5 진공관이 라디오에 등장하기 시작했습니다. 여기에는 12AS7 국부 발진기/믹서, 12SK7 IF 증폭기, 12SQ7 감지기/첫 번째 오디오 증폭기, 50L6 오디오 전력 증폭기 및 35Z5 정류기가 포함됩니다. 튜브 유형의 첫 번째 숫자는 히터 전압을 지정합니다. 이미 제안된 바와 같이 히터 전압의 합은 120에 가깝습니다. 120VAC 전력선을 통한 직렬 연결에 딱 맞습니다!
시간이 지나면서 대형 플로어 모델 라디오는 판매 현장에서 사라지기 시작했고 AA5 회로를 사용하는 소형 탁상 디자인으로 대체되었습니다. 1940년대 후반까지 수십 개의 라디오 제조업체에서 다양한 AA5 모델을 대량 생산했습니다. 내부적으로는 거의 동일하므로 스타일과 외관이 주요 판매 특징이 되었습니다.
1950년까지 원래의 8진관의 소형 7핀 버전이 사용되었습니다. 이들은 12BE6 국부 발진기/믹서, 12BA6 IF 증폭기, 12AV6 감지기/첫 번째 오디오 증폭기, 50C5 오디오 전력 증폭기 및 35W4 정류기였습니다. 아침에 좋아하는 라디오 방송국으로 아침을 깨우고 보조 AC 콘센트를 통해 첫 번째 커피를 추출할 수 있는 시계가 내장된 디자인을 포함하여 더 작고 세련된 스타일이 가능했습니다.
30년 동안 수백만 대의 AA5 무전기가 제조 및 판매되었습니다. 튜브 및 기타 구성 요소의 제한된 수명 때문에 거대한 서비스 수리 산업이 번성했습니다. 1950년대 초 텔레비전의 등장은 라디오의 종말을 예고했지만 결코 일어나지 않았습니다.
결국 더 적은 전력을 사용하고 더 높은 신뢰성을 자랑하는 트랜지스터 라디오가 시장을 장악했고 AA5는 사라졌습니다. 그러나 슈퍼헤테로다인 설계는 그대로 유지되었으며 트랜지스터가 튜브를 대체했습니다.
AA5 작동 이론
그림 2 에 표시된 루프 안테나와 RF 튜닝 커패시터 는 원하는 AM 방송국을 선택하는 튜닝된 회로를 형성합니다.

그림 2. 슈퍼헤테로다인 수신기 블록 다이어그램.
믹서/로컬 오실레이터(12SA7/12BE6)는 AM 방송과 로컬 오실레이터 신호를 혼합하여 AM 방송 신호를 455kHz로 변환합니다. 믹싱은 원래 AM 방송 신호와 동일한 두 개의 신호를 생성합니다. 하나는 혼합 신호의 합과 같고 다른 하나는 차이와 같습니다. 첫 번째 IF 트랜스포머의 튜닝된 회로는 455kHz 차이 신호만 통과합니다( 사이드바 1 참조 ).
455kHz 차이를 달성하기 위해 두 신호를 혼합할 때 두 가지 옵션이 있습니다. 로컬 발진기 주파수는 AM 방송 주파수보다 낮거나 높을 수 있습니다. "아래" 옵션은 로컬 발진기 주파수의 배수가 AM 방송 대역에 나타나 간섭을 일으킬 수 있기 때문에 거부됩니다. 그 배수가 AM 방송 대역보다 높기 때문에 더 높은 옵션이 선택됩니다. RF 튜닝 커패시터와 결합된 두 번째 가변 커패시터를 사용하여 로컬 발진기 주파수 범위는 955~2155kHz에서 AM 방송 대역(540~1,700kHz)을 튜닝합니다.
사이드바 1.
IF 증폭기(12SK7/12BA6)는 455kHz 신호를 증폭하고 추가 필터링을 위해 두 번째 IF 변압기로 전달합니다. 2개의 IF 트랜스포머와 단일 IF 증폭기는 우수한 AM 수신에 필요한 모든 선택도(인접 채널 제거)와 이득을 제공합니다. 감지기/첫 번째 오디오 증폭기(12SQ7/12AV6)는 두 가지 기능을 수행합니다. 먼저 튜브의 다이오드 부분은 455kHz 방송 신호를 오디오 신호로 감지하여 진폭 변조를 정류합니다. 이 시점에서 오디오 경로의 가변 저항기(전위차계)가 볼륨 제어 역할을 합니다. 둘째, 진공관의 3극관 섹션은 오디오 신호를 스피커의 청취 레벨로 증가시키는 파워 앰프(50L6/50C5)로 전달하기 전에 오디오를 증폭합니다.
AA5의 전원 공급 장치는 전해 커패시터와 함께 120VAC를 130VDC의 작동 전압으로 변환하는 반파장 정류기(35Z5/35W4)로 구성됩니다. 전력 변압기를 제거하면 비용이 절감되고 공간이 절약될 뿐만 아니라 부수적인 이점이 있습니다. 변압기 모델과 달리 AA5 라디오는 120VDC 및 120VAC에서 작동할 수 있습니다. 당시 미국의 일부 지역은 120VDC 전력망으로 운영되었습니다.
AA5 FM 프로젝트 디자인
AA5 FM 프로젝트 설계의 경우 AM 오디오 소스는 분명히 AA5 라디오입니다. FM 오디오 소스의 경우 TEA5767 FM 수신기 모듈을 선택했습니다. 이제 해결해야 할 두 가지 디자인 영역이 있습니다.
먼저 오디오 설계를 위해 기존 AM 감지기와 TEA5767의 FM 오디오 출력 간에 볼륨 컨트롤의 입력 측을 전환하기만 하면 됩니다. 이러한 방식으로 라디오의 볼륨 컨트롤은 AM 및 FM 오디오 소스 모두에 대한 볼륨을 처리합니다.
둘째, 방송국 선택 설계를 위해 국부 발진기 주파수를 감지하고 이를 사용하여 원하는 FM 방송국을 선택합니다. 마이크로프로세서에서 처리하기 위해 국부 발진기 신호를 캡처하고 조절하는 회로가 필요합니다. 그러면 마이크로프로세서는 TEA5767 FM 모듈을 통해 스테이션 주파수를 제어할 수 있습니다.
그림 3 은 AA5 FM 프로젝트 설계를 더 자세히 나타내는 블록 다이어그램을 보여줍니다. AM 모드에서는 라디오가 정상적으로 작동합니다. 스테이션 WZZZ 600kHz는 600 다이얼 위치에서 조정됩니다. 내부적으로 국부 발진기는 수신 주파수 600kHz보다 높은 1,055kHz — 455kHz에서 작동합니다. WZZZ의 신호는 455kHz로 변환되어 증폭되고 감지되며 오디오가 스피커로 전달됩니다.

그림 3. AA5 FM 프로젝트 블록 다이어그램.
다이얼이 600으로 설정된 FM 모드에서 1055kHz 국부 발진기 신호는 사인-구형파 변환기에 의해 캡처되어 동일한 주파수의 구형파로 변경됩니다. 마이크로프로세서(Arduino Pro Mini)는 구형파의 주파수를 결정하고 (룩업 테이블에서) 101.5MHz에서 FM 스테이션 KZZZ와 연결합니다. I 2 C 직렬 인터페이스를 사용하여 Pro Mini는 FM 스테이션의 주파수를 TEA57567 FM 모듈로 보냅니다.
마지막으로 TEA5767의 오디오 출력은 볼륨 컨트롤을 통해 최종적으로 스피커로 라우팅됩니다. AM 라디오에 대한 유일한 유선 수정은 오디오 소스를 선택하는 스위치입니다.
회로 설명
그림 4 는 사인파 를 구형파로 변환하는 회로입니다. 안테나가 국부 발진기 신호(파형 A)를 포착하기 위해 국부 발진기/믹서 튜브 주위에 절연 22번 단선을 몇 바퀴 감았습니다. 약한 국부 발진기 신호에 부하가 걸리지 않도록 첫 번째 증폭기 단계에 높은 임피던스 입력을 원했습니다. 내가 선택한 것은 Q1으로 표시된 MPF102 JFET 트랜지스터였습니다.

그림 4. 정현파 변환기 회로도.
일반 바이어싱에서 Q1의 게이트-소스 접합은 역 바이어스되므로 접지에 대한 부하는 단순히 R1(1.5메그옴 저항기)입니다. Q1은 10의 전압 이득을 제공하고 선택된 게이트 바이어스로 인해 입력 사인파(파형 B)의 절반을 클리핑합니다.
두 번째 단계 Q2의 경우 NPN 트랜지스터 2N3904를 선택했습니다. Q2는 20의 추가 이득을 제공하고 입력 반 사인파(파형 C)의 상단을 자르도록 바이어스됩니다. 인버터로 구성된 75HCT02 2입력 NOR 게이트로 완성했습니다. 그 목적은 신호(파형 D)를 제곱하고 올바른 논리 전압 레벨(0 및 5 VDC)로 Arduino에 인터페이스하는 것입니다.
공간이 제한된 애플리케이션을 위해 개발되었기 때문에 Arduino Pro Mini를 선택했습니다. 3.3VDC 및 5VDC 버전으로 제공되며 둘 다 16MHz AVR ATmega328 마이크로프로세서를 사용합니다. 저는 5VDC 버전을 선택했습니다. Pro Mini는 Arduino 소프트웨어와 완전히 호환되며 프로그래밍을 위한 FTID 인터페이스가 특징입니다. 그림 5 는 사용 가능한 두 가지 Pro Mini 버전을 보여줍니다.

그림 5. 상단: Arduino Pro Mini 및 FTID 브레이크아웃 보드의 SparkFun 버전. 하단: 일반 버전.
상단 Pro Mini는 SparkFun의 제품이며 Pro Mini 프로그래밍을 위해 PC에 연결하는 동반자 SparkFun FTID 기본 브레이크아웃 보드와 함께 표시됩니다. 하단은 많은 일반 버전 Pro Mini 중 하나를 보여줍니다. 표시된 것은 Amazon에서 구매한 HiLetgo에서 가져온 것입니다. 둘 다 AA5 FM 프로젝트에서 똑같이 잘 작동했습니다.
FTID 보드는 일반 버전에서 거꾸로 연결됩니다. SparkFun FTID 보드의 올바른 방향을 결정하려면 일반 Pro Mini의 레이블이 지정된 핀을 확인하고 일치시킵니다.
그림 6 에 표시된 TEA5767 FM 라디오 모듈 은 Phillips TEA5767 FM 수신기 칩을 중심으로 설계되었습니다.

그림 6. TEA5767 FM 수신기 모듈.
단일 칩 TEA5767/68은 수동 부품 및 아날로그 장치를 디지털 회로로 대체하는 디지털 방식으로 튜닝된 소형 FM 수신기입니다. Pro Mini를 사용하여 I2C 2선 직렬 인터페이스를 통해 작동 명령을 전송하여 TEA5767을 제어했습니다. SDA 핀은 I 2 C 데이터 라인이고 SCL 핀은 I 2 C 클록입니다.
그림 7 은 Pro Mini와 TEA5767 FM 모듈의 상호 연결을 보여줍니다. 로컬 발진기 구형파는 Pro Mini의 핀 5에 연결됩니다. Arduino 핀 5는 16비트 카운터에 대한 입력으로 구성한 다용도 핀입니다. 10밀리초 단위의 구형파 주기 수를 세어 로컬 발진기 주파수를 10kHz에 가장 가깝게 결정할 수 있었습니다. AA5의 로컬 오실레이터 주파수를 알면 테이블에서 FM 스테이션 주파수를 선택하고 I2C 2선 직렬 인터페이스를 통해 TEA5767로 보낼 수 있습니다. TEA5767은 디지털 방식으로 주파수를 조정하고 FM 스테이션의 오디오는 FM 오디오 전화 잭에 나타납니다.

그림 7. Arduino Pro Mini와 TEA5767 FM 모듈의 상호 연결 다이어그램.
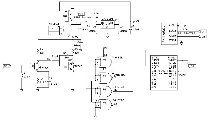
전원 공급 장치를 포함한 전체 회로도는 그림 8 에 나와 있습니다. AA5 FM 어댑터는 DC 잭에 연결된 9VDC 벽면 어댑터(표시되지 않음)에서 작동합니다. 전원 켜기/끄기 스위치(끄기 위치에 표시)는 프로그래밍을 위해 PC에 연결될 때 Pro Mini를 전원 회로에서 분리하기 위해 두 배로 증가합니다. 사인파-구형파 회로는 9VDC에서 작동합니다. LM78L05 레귤레이터 IC는 Pro Mini 및 TEA5767 FM 모듈에 5VDC를 공급합니다.

그림 8. AA5 라디오 FM 어댑터의 전체 개략도.
제작
나는 2.5" x 3.8" 프로토타이핑 보드 에서 그림 9 에 표시된 AA5 FM 어댑터 프로토타입을 구성 했습니다.

그림 9. AA5 라디오 FM 어댑터의 첫 번째 프로토타입.
몇 가지 사소한 회로 수정 후에 인쇄 회로 기판(PCB)을 설계하고 ExpressPCB에서 주문했습니다. 종종 발생하는 것처럼 PCB 회로는 괜찮았지만 일부 스루 홀이 약간 떨어져 있어 두 번째 PCB 주문이 필요했습니다. 전면(왼쪽) 및 후면(오른쪽) 버전 2 PCB는 그림 10 에 나와 있습니다.

그림 10. AA5 라디오 FM 어댑터용 인쇄 회로 기판. 왼쪽: PCB 전면. 오른쪽: PCB 뒷면.
그림 11 은 완전히 채워진 PCB를 보여줍니다. 74HCT02와 Pro Mini에는 각각 14핀 및 24핀(0.6인치 와이드 버전) DIP 소켓을 사용했습니다. 이유? 이러한 장치가 고장 나면 납땜을 풀고 교체하는 것은 정말 고통스러운 일입니다.

그림 11. AA5 라디오 FM 어댑터의 완성된 PCB 버전.
Pro Mini와 TEA5767에서 SDA와 SCL(I 2 C 핀)을 상호 연결하는 두 개의 짧은 와이어에 주목하십시오. 그림과 같이 Pro Mini 핀 A4 및 A5는 24핀 DIP 소켓의 일부가 아니므로 Pro Mini 보드 내에서 TEA5767 아래의 일치하는 구멍에 연결합니다.
TEA5767을 장착하는 절차는 약간 복잡했습니다. TEA5767을 AA5 FM PCB에 연결하는 4개의 핀은 아래쪽이 아닌 직선을 가리킵니다. 나의 첫 번째 단계는 AA5 FM PCB의 패드를 통과할 수 있도록 90도로 구부리는 것이었습니다.
다음 문제는 TEA5767을 AA5 FM PCB에 고정하는 것이었습니다. TEA5767 PCB의 구멍에 맞도록 작은 나사와 스페이서가 없었습니다. 대안으로 3개의 단일 분리 핀을 사용했습니다. TEA5767 PCB의 장착 구멍에 해당하는 패드에 각각의 긴 쪽 끝을 납땜했습니다. 그런 다음 TEA5767 PCB의 구멍을 통해 짧은 끝을 통과시켜 TEA5767 모듈을 제자리에 설정합니다. 짧은 쪽 끝을 PCB 상단으로 구부린 후 각 구멍에 소량의 에폭시 접착제를 도포했습니다.
마지막으로, TEA5767 모듈을 제자리에 단단히 고정하면서 TEA5767과 AA5 FM PCB 사이에 4개의 커넥터 핀을 납땜하고 에폭시가 경화되도록 했습니다. 그림 12 는 하나의 장착 구멍에 대한 이 절차를 보여줍니다.

그림 12. TEA5767 FM 모듈 장착 세부 사항.
마지막으로 짧은 길이의 스테레오 3.5mm 오디오 케이블이 사인파-구형파 변환기 회로의 입력 역할을 합니다. 제공된 패드에서 내부 도체 중 하나를 Q1의 게이트에 연결했습니다. 실드를 접지 패드에 연결했습니다. 보드 가장자리 근처에 두 번째 패드 세트를 사용하여 케이블의 스트레인 릴리프를 만들었습니다. 나는 차폐 케이블 위에 짧은 길이의 "U"자형 와이어를 놓고 패드 구멍을 통과시키고 PCB 뒷면의 끝을 꼬았습니다. 꼬임에 약간의 땜납이 제자리에 고정되었습니다.
AA5 수정
먼저 첫 번째 것들.

경고! AA5 라디오가 전원 콘센트에 연결되어 있는 경우 절대로 검사하거나 개조하지 마십시오! 치명적인 전압이 존재합니다!
AA5 FM 프로젝트에 필요한 수정은 사소하지만 적절한 도구와 모든 단계에서 안전에 대한 주의 없이 시도해서는 안됩니다. 수정하는 것이 불편하다면 안전하게 작업할 수 있는 경험과 도구를 갖춘 사람을 찾으세요! ( 사이드바 2 참조 )
사이드바 2.
앞서 언급했듯이 내 목표는 AM 라디오의 기본 작동을 변경하지 않고 FM 기능을 추가하는 것이었습니다. 그림 13 과 같이 라디오 뒷면의 스위치를 추가하여 라디오의 AM 감지기에서 오디오를 선택하거나 라디오 뒷면의 소형 3.5mm 전화 잭을 선택했습니다.

그림 13. AA5 라디오 뒷면에 있는 외부 입력 및 선택 스위치.
이 접근 방식을 사용하면 다양한 소스(MP3 플레이어, 스마트폰 등)에서 외부 오디오가 발생할 수 있습니다. 또는 내 프로젝트의 경우 TEA5767 FM 모듈에서.
그림 14 의 왼쪽은 수정 전의 일반적인 12SQ7/12AV6 회로입니다. 그 옆에는 외부 오디오용으로 수정된 회로가 있습니다. AM 감지기 회로와 "X" 지점에서 볼륨 조절기 사이의 연결을 끊었습니다. 그런 다음 두 연결을 라디오 뒷면의 이중 극/이중 던지기 토글 스위치로 가져왔습니다. 스위치는 AA5 감지기 회로 또는 소형 전화 잭을 선택합니다.

그림 14. AA5 무선 탐지기/오디오 증폭기 수정.
선택한 신호가 볼륨 컨트롤에 다시 연결됩니다. 거기에서 증폭되어 스피커를 통해 재생됩니다.
이전 경험에서 나는 EXT 모드에서 일부 라디오 오디오가 특히 강한 로컬 AM 방송국에 맞춰져 있을 때 "블리딩"된다는 것을 발견했습니다. 이 문제를 해결하기 위해 스위치의 두 번째 극을 사용하여 외부 잭 입력이 선택되었을 때 AM 감지기 신호 소스를 접지로 단락했습니다. 블리드 문제를 더 피하려면 FM 모드에 대해 로컬 AM 방송 주파수를 선택하지 마십시오!
실드 케이블을 선택 스위치와 연결하여 사용해야 합니다. 소형 수-수 스테레오 케이블을 희생하는 것은 필요한 짧은 길이를 얻는 좋은 방법입니다. 스테레오 케이블에는 접지 실드로 둘러싸인 두 개의 내부 도체가 있습니다. 그것을 사용한다는 것은 두 개의 연결을 만드는 데 하나의 차폐 케이블만 필요하다는 것을 의미합니다.
AA5 섀시에는 케이블이 통과할 수 있는 편리한 구멍이 없었기 때문에 구멍이 뚫려 부품이 손상되지 않도록 주의했습니다.
외부 오디오를 연결하기 위해 AA5 라디오의 회로, 특히 섀시 접지에서 EXT 소스를 분리하는 작은 오디오 트랜스포머를 사용했습니다. 옛날에는 플러그가 극성이 없었습니다. 따라서 섀시가 전력선의 "뜨거운" 쪽에 연결되어 라디오 섀시가 잠재적인 죽음의 덫이 될 가능성이 매우 높습니다! 뜨거운 섀시의 가능성은 절연 변압기의 사용을 설명하며 더 중요한 것은 AC 전원 콘센트에 꽂혀 있을 때 진공관 라디오를 검사하거나 개조하여 자신을 위험에 노출시키지 말아야 하는 이유입니다!
그림 15 를 참조하여 A 및 B 내부 도체가 고정 단자에서 기존 회로에 연결되어 있는지 확인합니다. 이 요구 사항을 충족하기 위해 지점 A에 작은 터미널 스트립을 추가해야 할 수도 있습니다.

그림 15. AA5 무선 개조, 내부 회로 세부 사항.
접지의 경우 섀시 접지가 아닌 볼륨 컨트롤의 하단(C 지점)을 사용하십시오.
그림 16 은 라디오 뒷면에 장착된 소스 선택 스위치, 소형 전화 잭 및 변압기를 보여줍니다. 변압기에는 장착을 위한 작은 금속 "귀"만 있었습니다. 변압기를 장착하기 위해 라디오 뒷면에 두 개의 작은 구멍을 뚫고 귀를 삽입하고 제자리에 에폭시로 고정했습니다.

그림 16. AA5 무선 수정, 외부 회로 세부 정보.
그림 17 과 같이 국부 발진기 "안테나"를 라디오 뒷면에 장착된 소형 전화 잭에 배선하여 FM 어댑터와 라디오 사이의 영구적인 연결을 방지했습니다.

그림 17. AA5 무선 국부 발진기 안테나 세부 사항.
안테나 와이어는 두 내부 도체 핀에 연결되고 접지는 연결되지 않습니다. 완성된 라디오 뒷면은 그림 18 에 나와 있습니다.

그림 18. 수정된 AA5 라디오의 모습.
소프트웨어
Arduino를 사용하는 가장 큰 장점 중 하나는 프로젝트 코딩을 지원하는 데 사용할 수 있는 라이브러리 코드가 엄청나게 많다는 것입니다. AA5 FM 프로젝트의 경우 세 가지 라이브러리를 사용하여 코딩이 크게 단순화되었습니다.
- FreqCounter 라이브러리. 이 라이브러리는 Arduino의 내부 카운터 중 하나를 사용하여 들어오는 "누설" 신호의 주파수를 결정하는 간단한 방법을 제공했습니다.
- TEA5767라디오 라이브러리. 이 우수한 라이브러리를 사용하면 TEA5767 FM 모듈을 쉽게 작동할 수 있습니다. 방송국의 주파수를 보내기만 하면 끝입니다!
- 와이어 라이브러리. 이 라이브러리 코드 는 TEA5767 FM 모듈과의 I 2 C 직렬 통신을 구현합니다.
이러한 라이브러리는 기사 다운로드에서 사용할 수 있습니다. 이것은 이러한 라이브러리를 함께 묶는 코드의 개요입니다.
1. 코드의 두 테이블은 누설 신호 주파수와 할당된 FM 방송 주파수 간의 매핑을 생성합니다. 여기 예가 있습니다.
표 I: int AMFreq[] = {600,720,1000};
표 II: float FMFreq[] = {89.1,94.5,104.9};
예제 코드는 다음 매핑을 생성합니다. 600kHz는 89.1MHz로 매핑됩니다. 720kHz ~ 94.5MHz; 및 1000kHz ~ 104.9MHz. 예를 들어 AM 다이얼이 720kHz로 조정되면 TEA5767 FM 모듈은 94.5MHz로 조정됩니다. 항목 수가 두 테이블 모두에서 동일하다면 더 많거나 더 적은 수의 테이블 항목이 허용됩니다.
참고: 이것은 AA5 FM 프로젝트를 FM 방송국 선택에 적용하기 위해 변경해야 하는 유일한 코드입니다.
2. 시작 시 코드는 꺼진 Arduino LED에 의해 표시된 SCAN WHILE 루프에 들어갑니다. SCAN WHILE 루프 에서 누설 주파수를 읽고 주파수가 AMFreq 테이블 주파수 의 20kHz 이내이면 TUNE WHILE 루프로 전환하고 Arduino LED를 켜고 매핑된 FM 주파수를 FMFreq 테이블에 보냅니다. TEA5767 FM 모듈.
3. TUNE WHILE 루프 에서 동일한 20kHz 기준을 적용하고 누설 신호 주파수가 현재 AMFreq 테이블 주파수 와 다른 경우 SCAN WHILE 루프로 다시 전환합니다. 누설 신호 주파수가 AM 테이블 주파수의 20kHz 이내로 유지되는 한 TEA5767은 선택된 FM 방송국에 맞춰진 상태를 유지합니다. 20kHz 허용은 튜닝을 더 쉽게 만들고 국부 발진기 주파수의 드리프트로 튜닝 손실을 제거하는 데 도움이 됩니다.
표준 Arduino IDE(통합 개발 환경)를 사용하여 AA5 FM 프로그램을 편집, 컴파일 및 다운로드했습니다. 프로그램 코드는 다운로드에서 사용할 수 있습니다.
함께 모아서
마지막 단계는 AA5 FM 어댑터 PCB를 라디오 뒷면에 장착하는 것이었습니다. 나사와 스탠드 오프를 고려했지만 자체 접착 Velcro™ 사진 걸이 스트립을 사용하기로 결정했습니다. 나는 스트립 중 하나를 길이 방향으로 반으로 자릅니다.
패키지의 지침에 따라 AA5 FM 어댑터 PCB의 긴 쪽 가장자리와 라디오 뒷면에 두 개의 스트립을 부착했습니다.
그림 19 는 모든 케이블과 FM 휩 안테나가 제자리에 있는 최종 구성 AA5 FM 어댑터를 보여줍니다. 스위치 SW1이 위쪽 위치에 있으면 AA5 FM 어댑터가 꺼지고 FTID 인터페이스 핀이 온보드 5VDC 전원에서 분리됩니다. 이 스위치 위치를 사용하여 Pro Mini를 프로그래밍하십시오. 아래 위치에서 SW1은 AA5 FM 어댑터를 켭니다.

그림 19. FM 어댑터가 있는 AA5 라디오의 모습.
AA5 FM 프로젝트를 완료하면서 20세기 중반 기술과 21세기 디지털 전자 제품을 성공적으로 결합하여 All American Five 라디오에 새 생명을 불어넣었습니다.
Peter Wright가 20세기 아이디어가 21세기에 사용되는 것을 볼 수 있기를 바랄 뿐입니다! 네바다
부품 목록
| AA5 인터페이스 보드 | ||
| 안건 | 설명 | 주문 정보 |
| C1 | .01μF 50VDC 커패시터 | 자메코 15229 |
| C2 | .01μF 50VDC 커패시터 | 자메코 15229 |
| C3 | .01μF 50VDC 커패시터 | 자메코 15229 |
| C4 | .01μF 50VDC 커패시터 | 자메코 15229 |
| C5 | 47μF 50VDC 커패시터 | 자메코 135319 |
| C6 | 47μF 50VDC 커패시터 | 자메코 135319 |
| C7 | .01μF 50VDC 커패시터 | 자메코 15229 |
| P1 | Arduino Pro Mini – 5볼트 | Sparkfun 또는 Amazon HiLetgo |
| P2 | TEA5767 FM 수신기 모듈 | 이베이 TEA57567 |
| P3 | LM78L05 % VDC 레귤레이터 | 자메코 51182 |
| P4 | 74HCT02 CMOS NOR 게이트 | 마우저 595-SN74LS02NE4 |
| Q1 | MPF102 JFET | 자메코 26403 |
| 2분기 | 2N3904 NPN 트랜지스터 | 자메코 38359 |
| R1 | 1.5M 1/4W 저항 | 자메코 691622 |
| R2 | 3.9K 1/4W 저항기 | 자메코 691008 |
| R3 | 12K 1/4W 저항 | 자메코 691121 |
| R4 | 100K 1/4W 저항 | 자메코 691340 |
| R5 | 12K 1/4W 저항 | 자메코 691121 |
| S1 | 전원 입력 잭 | 자메코 2210677 |
| SW1 | DPDT 스위치 | 자메코 161817 |
| 24핀 DIP 소켓(0.6인치 너비) | 자메코 112264 | |
| 14핀 DIP 소켓 | 자메코 112214 | |
| AA5 무선 개조 | ||
| 안건 | 설명 | 주문 정보 |
| 3피트 Male-to-Male 오디오 케이블 | 부품 익스프레스 240-052* | |
| T1 | 오디오 트랜스포머 | 자메코 2210992** |
| SW1 | DPDT 토글 스위치 | 자메코 317472 |
| J1 | 3.5mm 패널 잭 | 부품 특급 090-317 |
* 볼륨 조절 스위치 SW1과 국부 발진기 안테나 차폐 케이블을 만들기 위해 이 케이블을 희생했습니다.
** 이 프로젝트에서 사용한 오디오 트랜스포머는 더 이상 사용할 수 없습니다. 이 600-600옴 변압기는 장착이 다를지라도 똑같이 잘 작동합니다.
자원
익스프레스 PCB
https://www.expresspcb.com
자메코 일렉트로닉스
https://www.jameco.com
부품 익스프레스
https://www.parts-express.com
SparkFun 전자
https://sparkfun.com
아두이노 마이크로프로세서
https://www.arduino.cc
I2C 직렬 프로토콜
https://www.thegeekpub.com/18351/how-i2c-works-i2c-explained-simpl
MI5 - 군사 정보 섹션 5 - 영국 국내 방첩 및 보안국
https://en.wikipedia.org/wiki/MI5
슈퍼헷 수신기
https://en.wikipedia.org/wiki/Superheterodyne_receive
TRF 수신기
https://en.wikipedia.org/wiki/Tuned_radio_frequency_receiver
Guglielmo Giovanni - 초기 라디오 개척자
https://en.wikipedia.org/wiki/Guglielmo_Marconi
Peter Wright - 영국 MI5 정보 책임자이자 "Spy Catcher - 고위 정보 책임자의 솔직한 자서전" 저자, Viking Penguin, Inc., NY
다운로드
202003-Whipple.zip
지퍼에 무엇이 들어있나요?
코드
PCB 파일
도식
라이브러리
https://www.nutsvolts.com/magazine/article/adding-fm-capability-to-an-all-american-five-am-radio
'라디오 공작' 카테고리의 다른 글
| One Transistor FM radio (0) | 2024.01.13 |
|---|---|
| 저전압 진공관 재생 라디오 (0) | 2024.01.12 |
| Replacing an old selenium rectifier with a modern silicon rectifier. (0) | 2022.03.05 |
| 레트로 재생 라디오 만들기 (0) | 2022.03.02 |
| 전지관 (1T4, 3V4) 재생 라디오 (0) | 2019.03.12 |
