
레트로 재생 라디오를 구축
딕 휘플 디지털 에디션에서 보기
빠르게 변화하는 디지털 전자 제품의 세계에서 20세기 초 아날로그 기술의 일부인 진공관이 살아남았다는 사실이 놀랍습니다. 오래 전에 먼지를 물렸어야 했지만 그런 일은 일어나지 않았습니다. 부분적으로는 일렉트릭 기타 애호가와 계속 사용하는 소련군과 중국군 덕분입니다. 전자는 진공관 앰프의 소리에 매료되었고 후자는 전자 장비가 핵 공격을 견디기를 원했습니다. 저진공관은 21세기에 들어섰을 뿐만 아니라 지금 주목할만한 반등을 하고 있습니다. 오늘날 많은 진공관 유형을 합리적인 비용으로 쉽게 구할 수 있습니다. 이것들은 50년 이상 전에 남은 "신품 재고"와 전세계 현대 공장에서 새로 제조된 많은 것으로 구성됩니다. 과거 NV오래된 진공관 앰프를 되살리는 방법을 설명하는 기사는 과거 진공관 프로젝트(일부는 40년 이상)에 대한 기억을 털어내고 진공관 라디오를 만들도록 영감을 주었습니다. 그 결과 공유하고 싶은 흥미롭고 재미있는 프로젝트가 되었습니다. 라디오는 쉽게 구할 수 있는 부품을 사용하여 만들어졌으며 12볼트에서 작동하여 완벽하게 안전하며 단순한 1튜브 디자인에 놀라운 성능을 제공합니다.

내가 1950년대에 자랄 때, 아버지는 라디오/TV 수리에 손을 댔습니다. 그의 가게는 온갖 전자 부품들로 흩어져 있었다. 여기에 Popular Science Magazine 의 1940년대 호에서 편집된 라디오 프로젝트의 작은 책을 추가하면 많은 시간 동안 실험과 재미를 얻을 수 있었습니다. 특히 "Europe on One Tube"라는 흥미로운 제목의 단파 디자인이 기억납니다.
이 멋진 기사를 바탕으로 라디오를 만들기 위해 얼마나 많은 시간을 보냈는지 인정하기가 부끄럽습니다. 대부분의 설계는 1912년 Edwin Armstrong이 발명한 회생 회로를 사용했습니다. 몇 년 전 저는 100볼트 이상의 기존 튜브 설계가 아닌 12볼트에서 작동하는 특이한 회생 설계를 우연히 발견했습니다. 내가 만든 라디오는 최고의 라디오 중 하나로 판명되었습니다.
이 글에서는 방송대역 버전을 구축하고 운용하는 방법을 설명한다. 이 문제를 해결하기로 결정했다면 건물에서나 멀리 떨어진 라디오 방송국에서 모두 즐거운 시간을 보낼 수 있다고 약속할 수 있습니다.

진공관 배경
진공관 기술은 Thomas Edison과 전구 시대로 거슬러 올라갑니다. 1883년 에디슨은 실험용 전구의 뜨거운 필라멘트와 양전하를 띤 금속판 사이에서 전자가 흐르도록 할 수 있다는 사실을 기록했습니다. 소위 에디슨 효과는 전구의 거의 진공에서만 발생했습니다.
1904년에 영국 과학자인 John A. Fleming은 에디슨 효과를 사용하여 최초의 실용적인 튜브 또는 "열이온 밸브"를 제작했습니다. 플레밍의 다이오드 밸브는 전류를 한 방향으로만 통과시켜 라디오 주파수 감지기 및 교류를 직류로 변환하는 정류기로 유용했습니다.
미국 발명가 Lee de Forest는 진공관 디자인에 세 번째 요소를 추가하고 그가 명명한 3극관 또는 "Audion"을 제작했습니다. 그는 전자의 흐름을 제어하는 방법을 제공하는 필라멘트와 금속판 사이에 철망 격자를 삽입했습니다.
그의 발명의 중요한 특징은 그리드의 작은 전압 변화가 플레이트의 전압 변화를 훨씬 크게 만들어 전압을 증폭시킨다는 것입니다. 따라서 약한 오디오 또는 무선 신호가 증폭될 수 있으며, 이는 전화 및 무선 통신에서 많은 실용적인 응용 프로그램을 사용했습니다.
시간이 지남에 따라 간접 가열 음극 및 기타 그리드의 추가를 포함하여 튜브 기술에서 다른 발전이 이루어졌습니다. 우리의 목적을 위해 3극관 진공관은 재생 라디오 수신기의 심장 역할을 할 것입니다.
재생 수신기 이론
무선 탐지기 회로는 다양한 형태를 취합니다. 가장 간단한 것은 Fleming과 관련하여 앞서 언급한 다이오드 검출기입니다. 3극관이 등장했을 때 판 검출기 라고 하는 디자인을 포함한 다른 검출기가 발명되었습니다 . 무선 신호가 3극관의 제어 그리드에 적용될 때 감지된 오디오는 플레이트 회로에서 가져올 수 있습니다. 재생 수신기는 플레이트 검출기를 한 단계 더 발전시키고 소량의 포지티브 피드백을 추가하여 회로 이득과 선택도(근처 라디오 방송국을 분리하는 기능)를 상당히 증가시키는 "재생"을 생성합니다.
결과는 놀라운 결과를 생성하는 단 하나의 튜브와 소수의 구성 요소로 구성된 매우 간단한 회로입니다. 몇 단계의 오디오 증폭을 추가하면 몇 시간 동안 재미 있고 듣는 즐거움을 제공하는 라디오 디자인을 갖게 됩니다!
회로 설명
기본 회로는 이중 3극관 12AU7로 구성됩니다. 이 튜브 및 기타 유사한 튜브는 90볼트 이상의 플레이트 전압에서 작동하도록 되어 있지만 12AU7은 12볼트의 전류 애플리케이션에서 놀라울 정도로 잘 작동합니다. 일반적으로 튜브 프로젝트와 관련된 위험한 전압이 제거됩니다.
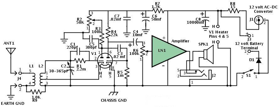
낮은 플레이트 전압 작동의 한 가지 단점은 스피커나 다이나믹 이어폰을 구동하기에 충분한 오디오 파워를 개발할 수 없다는 것입니다. LM386 IC 전력 증폭기는 이러한 목적을 달성하여 전체 설계를 진공관과 반도체 기술의 하이브리드 혼합으로 만듭니다. 튜브 회로는 재생 감지기와 저수준 오디오 증폭기의 두 부분으로 구성됩니다. 그림 1 의 회로도를 참조하십시오 .

그림 1. 레트로 재생 라디오의 개략도.
안테나(바인딩 포스트 J4)의 무선 주파수(RF) 신호는 거미줄로 감긴 코일의 권선 L1에 적용됩니다. 권선 L1은 가변 커패시터 C1과 함께 AM 방송 대역(550~1600kHz)을 덮는 공진 회로를 형성하는 두 번째 권선 L2에 RF 신호를 유도적으로 결합합니다.
커패시터 C2는 튜닝된 RF 신호를 3극관 V1-A의 제어 그리드에 연결합니다. 저항 R1은 접지에 대한 DC 경로를 제공하고 그렇지 않으면 제어 그리드에 축적되어 튜브가 작동하지 못하게 하는 전자 전하를 "누설"합니다. 권선 L2의 탭은 소량의 포지티브 피드백을 제공하여 차례로 검출기 회로의 이득과 선택성을 높이는 데 필요한 재생을 생성합니다.
회로 이득 및 재생은 전위차계 R3 및 플레이트 저항 R3으로 V1-A의 플레이트 전압을 변경하여 제어됩니다. 커패시터 C5는 V1-A 플레이트에 남아 있는 RF 신호를 접지로 우회하고 C3은 감지된 오디오 주파수(AF) 신호를 V1-B의 제어 그리드에 연결합니다. 저항 R5는 이전에 설명한 대로 그리드 누출 경로를 제공하고 제어 그리드에 작은 역 작동 바이어스를 설정합니다. V1-B는 게인이 5인 소신호 오디오 증폭기 역할을 합니다. 플레이트의 증폭된 신호는 커패시터 C4에 의해 볼륨 컨트롤 R6에 연결됩니다.
볼륨 컨트롤에서 AF 신호는 오디오 증폭기 모듈 LN-1로 전달되어 스피커 볼륨으로 증폭됩니다. 이어폰 잭 J2는 이어폰이 꽂혀 있는 경우 스피커 SPK1이 바이패스되도록 배선되어 있습니다. 전원은 12볼트 배터리(바인딩 포스트 J3) 또는 AC-DC 전원 공급 장치(잭 J1)에서 제공됩니다. 다이오드 D1은 AC-DC 공급 장치가 배터리와 동시에 연결될 경우 전류가 배터리로 다시 흐르는 것을 방지합니다. 저항 R8 및 커패시터 C8은 AC-DC 전원 공급 장치에 필요한 AC 험 필터링을 제공합니다. 저항 R7 및 커패시터 C6은 보다 민감한 V1 회로에 추가 AC 험 필터링을 제공합니다.
건설 및 테스트
구성은 세 단계로 나뉩니다. 즉, 회로가 구축될 섀시 구성; 전자 회로 배선; 그리고 마지막으로 거미줄 코일을 만듭니다. 사용된 구성 기술 중 일부는 독자에게 생소할 수 있습니다. 예를 들어, 섀시는 기본적인 목공 기술이 필요하며 회로는 인쇄 회로 기판을 사용하지 않고 손으로 배선됩니다. 걱정하지 마십시오. 모든 단계를 안내해 드리겠습니다.
섀시 구성
먼저 섀시를 구성합니다. 전통적으로 무선 섀시는 알루미늄 또는 강철로 구성됩니다. 금속 가공에는 고유한 과제가 있으며 값비싼 섀시 펀치와 같은 특수 도구가 필요합니다. 대신 강화된 경목을 구성 요소를 장착하기 위한 기초로 사용하기로 결정했습니다. 흥미롭게도 초기 라디오 중 일부는 이러한 방식으로 제작되었습니다. ( www.duanesradios.info/html/scott_superheterodyne.html 에서 이미지 참조 )
2' x 4' 조각의 1/8” 강화 견목으로 시작하십시오. 2' 너비에 걸쳐 7-1/4” 스트립을 자른 다음 이 조각을 7-3/4”, 다시 4”, 마지막으로 3”으로 자릅니다( 그림 2 참조 ). 이 부품은 각각 섀시의 베이스, 전면 및 후면 어셈블리입니다.

그림 2. 하드보드 톱질 패턴.
단순히 드릴 구멍을 찾으려면 각 섀시 어셈블리에 맞게 4줄 그래프 용지(인치당 4개의 정사각형)를 자릅니다. 모눈종이의 뒷면에 스프레이 접착제를 살짝 뿌리고 모판의 완성된 면의 가장자리와 정확히 일치하도록 모눈종이를 놓습니다. 모눈종이 중앙에서 바깥쪽으로 눌러 기포를 제거하고 매끄러운 결과를 얻으십시오.
레이아웃 도면( 그림 3 , 4 및 5 ; 파일은 다운로드에서 사용할 수 있습니다. 여기에 표시된 그래픽은 참조용입니다.)을 사용하여 그래프 용지에 드릴 위치와 드릴 크기를 표시합니다. 오디오 모듈 LN1, V1, C2 및 바인딩 포스트 J3 및 J4의 구멍은 정확한 구멍 위치를 보장하기 위해 실제 구성 요소를 사용하여 배치됩니다. 송곳이나 얼음 송곳을 사용하여 각 구멍을 뚫을 위치를 정확하게 찾습니다. 전동 핸드 드릴을 사용할 계획이라면 1/16” 파일럿 구멍을 미리 뚫은 다음 지정된 드릴 크기를 사용하십시오. 중간 사포로 부드럽게 문질러 구멍을 청소합니다.

그림 3. 기본 섀시 드릴링 템플릿.

그림 4. 전면 패널 드릴링 템플릿.

그림 5. 후면 패널 드릴링 템플릿.
스피커용 원형 구멍에는 구멍 톱이 필요합니다. 먼저 직경 2-1/2”의 구멍을 자른 다음, 스피커 림 개스킷이 구멍에 꼭 맞도록 원 가장자리를 샌딩하여 필요에 따라 넓힙니다. 스피커를 제자리에 놓고 장착 구멍을 표시하고 드릴로 뚫습니다.
가변 커패시터 C2도 특별한 처리가 필요합니다. 샤프트 림을 1/2” 드릴 구멍에 놓고 커패시터 전면에 있는 두 개의 나사 구멍을 확인합니다. 커패시터 프레임 내부에서 날카로운 연필을 사용하여 구멍을 표시합니다. 구멍을 뚫고 올바르게 정렬되었는지 확인하십시오. 잭 J1 및 J2의 나사 길이가 너무 짧아서 1/8” 두께의 하드보드를 통과할 수 없습니다.
간단한 해결책은 평평한 팁 1/2” 드릴 비트를 사용하여 나사산이 전면 밖으로 충분히 돌출될 수 있도록 후면 어셈블리 후면에서 충분한 재료를 조심스럽게 제거하는 것입니다.
구멍을 모두 뚫은 후 모눈종이를 떼어내고 표면을 청소합니다. 원한다면 어두운 호두 얼룩을 바르기에 좋은 시기입니다.
2개의 7-1/4인치 길이의 정사각형 맞춤못을 자른 다음 12개의 황동 나무 나사를 사용하여 전면 및 후면 어셈블리를 베이스에 부착합니다. 1/8” 파일럿 구멍을 맞춤핀에 사용하여 쪼개지는 것을 방지합니다( 그림 6 참조 ).

그림 6. 조립된 섀시의 측면도.
오디오 모듈 LN-1 및 V1 소켓을 제외한 모든 구성 요소를 조립된 섀시에 장착합니다. 완전히 조립되고 채워진 섀시가 만족스러우면 베이스에서 전면 및 후면 어셈블리를 제거합니다.
사각형 다웰에 부착된 베이스를 그대로 둡니다. 이제 섀시 건설이 완료되었습니다.
회로 배선
구성의 다음 단계에는 회로 배선이 포함됩니다. 3/4” 스탠드오프와 6-32 x 1” 기계 나사를 사용하여 베이스에 V1용 소켓을 거꾸로 장착합니다. 이것은 V1과 관련된 구성 요소를 미리 배선할 수 있는 편리한 플랫폼을 제공합니다. 납땜 경험이 없다면 유튜브에서 "납땜 방법"을 검색하세요. SERVO Magazine ( www.servomagazine.com ) 2014년 12월호에서 시작된 "Basics of Soldering" 시리즈도 참조할 수 있습니다 .
배선도 1 을 사용 하여 V1의 소켓에 연결된 구성 요소를 배선합니다. 구성 요소를 다음 순서로 배선합니다. 먼저 와이어를 핀 5에서 핀 8에 연결합니다. 그런 다음 R5, C3 및 마지막으로 C5를 연결하여 서로 겹쳐집니다. 나머지 구성요소와 와이어는 임의의 순서로 추가할 수 있습니다.

배선도 1. V1 소켓 배선.
권장 리드 길이를 따르고 기계적 안정성을 위해 연결 단자 주위를 1/4인치 추가로 감쌀 수 있습니다. 예를 들어, 지정된 리드 길이가 3/8"인 경우 리드를 처음에 5/8"(3/8" + 1/4")로 자릅니다. 1/4인치보다 긴 모든 노출된 리드에 스파게티 와이어 절연체를 사용하십시오. 모든 연결을 납땜하십시오.
완료되면 모든 납땜 조인트를 검사한 다음 V1의 소켓을 오른쪽이 위로 향하게 다시 장착합니다.
배선의 다음 단계로 이동하기 전에 전면 및 후면 어셈블리를 베이스에 장착합니다. 배선도 2 를 사용 하여 V1 소켓에 미리 준비된 전선과 구성 요소를 연결합니다.

배선도 2. V1 및 전면 패널 배선.
이제 터미널 스트립 TS2 및 J4에 C7, R9 및 추가 와이어를 추가합니다. 와이어와 리드를 최소 길이로 자르고 1/4인치보다 긴 모든 맨 리드에 스파게티 와이어 절연을 사용합니다. 배선이 완료되면 검정색으로 채워진 표시된 연결부를 납땜하십시오. 나중에 납땜을 위해 회색 연결을 남겨 두십시오.
배선 다이어그램 3 을 사용 하여 전원 공급 장치 구성 요소를 배선합니다. 와이어와 리드를 최소 길이로 자르고 1/4인치보다 긴 모든 맨 리드에 스파게티 와이어 절연을 사용합니다.

배선도 3. 전원 공급 장치 배선.
배선이 완료되면 검정색으로 채워진 표시된 연결부를 납땜하십시오. 다시, 나중에 납땜을 위해 회색 연결을 남겨 두십시오.
다음 단계는 오디오 증폭기 모듈인 LN-1을 구축하는 것입니다. 지침은 키트에 포함되어 있습니다. 몇 가지를 변경해야 합니다. 마이크 또는 3.3K 옴 저항(LN-1 R1)을 설치하지 마십시오.
또한 1K 옴 저항(LN-1 R2)을 100K 옴으로, 10K 옴 저항(LN-1 R3)을 680K 옴으로 교체합니다. V1-B의 출력에 대한 LN-1의 로딩 효과를 줄이기 위해 변경이 필요합니다.
배선도 4 에 표시된 대로 색상 코드를 준수하여 외부 배선을 LN1에 추가 합니다. 처음에는 모든 와이어 길이를 6인치로 만듭니다. "MIC" 지점에 연결된 입력 와이어는 처음 3-1/2"에 대해 단단히 꼬여 있습니다. R6(LN-1 게인 컨트롤)을 최대로 조정하고 시계 반대 방향으로 완전히 조정합니다.

배선도 4. LN-1 오디오 모듈 및 스피커 배선.
LN-1이 제작된 후 1/4” 스탠드오프와 4-40 x 1” 기계 나사를 사용하여 베이스에 장착합니다. 배선 다이어그램 4 를 사용 하여 오디오 모듈 LN-1을 V1, 전원 공급 장치 및 스피커/이어폰 회로에 배선합니다.
배선이 완료되면 모든 연결을 납땜하십시오.
거미줄 코일 만들기
건설의 마지막 단계는 거미줄 코일을 만들고 설치하는 것입니다. 그림 프레임의 지지대로 사용되는 섬유판은 코일을 만드는 데 탁월한 선택입니다. 적절한 자료를 찾기 위해 이리저리 검색해야 할 수도 있습니다. 완벽한 선택은 두께가 1/8”보다 약간 작고 강화 하드보드와 비슷하지만(그렇게 단단하지는 않음) 선택됩니다.
그림 7 의 패턴을 복사하여 섬유판에 붙입니다. 3-1/2” 원형 톱을 사용하여 코일 모양을 잘라냅니다. 완성된 코일은 패턴의 3-1/4” 직경에 더 가깝습니다. 중간 등급 사포를 사용하여 가장자리를 청소합니다.

그림 7. 거미줄 방송 밴드 코일의 템플릿.
코일을 바이스에 고정한 상태에서 쇠톱을 사용하여 7개의 슬릿을 자릅니다. 각 슬릿을 톱질한 후 중간 사포를 사용하여 슬릿을 청소하고 컷의 가장자리를 둥글게 만듭니다. 이것은 사포를 반으로 접고 슬릿 내에서 앞뒤로 통과시키면 가장 쉽게 수행됩니다.
각 슬릿의 깊이가 동일한지 주의 깊게 확인하십시오. 원형 톱은 코일 중앙에 구멍을 만들었습니다. 머리가 매끄러운 면을 향하도록 구멍에 1/4” x 2” 긴 나사를 설치합니다. 너트로 고정하십시오. 코일을 감는 동안 나사의 연장된 나사산 주위에 코일 리드를 감아 방해가 되지 않도록 합니다.
권선 L2를 만들려면 나사에 #28 에나멜선을 5인치 감고 나머지 길이를 슬릿으로 통과시킵니다. 이것은 리드 1이 될 것입니다. 다른 쪽을 세게 당겨 다음 슬릿을 통해 아래로 통과시키십시오. 약 65바퀴를 완전히 돌 때까지 이 작업을 반복합니다. 양쪽의 와이어 회전 수를 세는 것은 총 회전 수의 대략 절반을 나타냅니다.
와이어가 시작한 곳의 슬릿을 다시 통과하여 감기를 끝냅니다. 다음 10인치 와이어를 반으로 접고 리드 1로 나사를 감고 나머지 와이어를 동일한 슬릿으로 통과시킵니다. 접힌 선은 코일 탭 리드 2가 됩니다. 같은 방향으로 약 13바퀴 감고 전과 같은 슬릿에서 마무리합니다. 와이어를 5인치로 자르고 이 리드를 나사에 감습니다. 이것은 리드 3입니다. 권선 L2가 완료되었습니다.
5인치 리드를 남겨두고 L1에 대해 동일한 절차를 따르고 L2 권선을 끝낸 곳에서 시작하고 끝냅니다. 같은 방향으로 5바퀴 정도 감습니다. 시작 리드는 4번이고 끝 리드는 5번입니다. 모든 권선이 완료되면 슬릿의 바깥쪽 가장자리에 약간의 빠른 경화 에폭시를 두드려 리드 5가 풀리지 않도록 합니다.
나사에서 리드를 풀고 부드럽게 옆으로 당깁니다. 중앙 구멍을 3/8”로 뚫습니다. 3/8" 원형 맞춤못의 3-1/2" 길이를 자릅니다. 전기 드릴에 한쪽 끝을 삽입하고 나일론 칼라가 그 위에 꼭 맞을 때까지 회전 은못을 고르게 연마합니다. 사포질한 부분의 2-1/2”를 자르고 따로 보관하십시오. 그림 8 을 참조하십시오 .

그림 8. 거미줄 코일 어셈블리의 측면도.
은못을 제자리에 단단히 고정하기 위해 섀시 베이스의 아래쪽에 칼라를 붙입니다. 배선도 5 를 사용 하여 코일 리드를 터미널 스트립 TS-1 및 바인딩 포스트 J4에 연결합니다. 모든 연결을 납땜하십시오.

배선도 5. 거미줄 코일 배선.
섀시 베이스를 통해 다웰을 접착된 칼라에 삽입합니다. 그림 8 과 같이 고리 하나를 다웰에 밀어 넣은 다음 코일(리드 쪽이 아래로)을 밀고 두 번째 고리를 밀어 코일을 제자리에 고정합니다 .
스프레이형 접착제를 사용하여 그림 9 의 튜닝 스케일과 라벨을 전면 어셈블리에 부착합니다. 마지막으로 라디오 전면에 손잡이를 설치합니다. 이로써 시공이 완료됩니다.

그림 9. 조정 및 기타 전면 패널 레이블.
예비 테스트
처음 전원을 인가하기 전에 주요 단락을 확인하는 것이 좋습니다. V1 튜브를 삽입하기 전에 볼륨 컨트롤로 라디오를 켭니다. 게인 컨트롤을 시계 방향으로 완전히 돌립니다. 저항계를 사용하여 J1의 핀 1과 2 사이의 저항을 측정합니다. 몇 초 후에 1,000옴 이상을 읽어야 합니다. 판독값이 낮으면(100옴 미만) 배선이 잘못되었음을 의미하므로 조사해야 합니다.
그런 다음 V1을 소켓에 삽입하고 측정을 반복합니다. 이제 27-30옴의 낮은 저항을 기대하십시오. 이 검사에 만족하면 "연기 테스트"를 할 준비가 된 것입니다. 라디오를 켜고 볼륨 컨트롤, 게인 및 튜닝 다이얼을 중간 위치로 설정합니다. 12볼트 배터리 또는 AC-DC 소스를 적용하고 V1의 히터가 둔한 빨간색으로 빛나는지 확인합니다.
예열 후(약 30초 정도) 스피커에서 잡음이 들릴 것입니다. 삐걱거리는 소리가 들릴 때까지 게인을 시계 방향으로 돌리면 재생 감지기가 완전히 진동했음을 나타냅니다. 일반적으로 이 지점 아래에 설정된 게인으로 작동합니다. 특히 약한 신호에서 또는 완전한 선택성이 필요한 경우에는 발진 지점 바로 아래에 게인을 설정하십시오.
작업
강력한 AM 방송국이 있는 도시 지역에서는 거미줄 루프가 필요한 모든 안테나가 될 것입니다. 원거리 방송국의 최상의 수신은 접지와 함께 길이 25' ~ 50'의 외부 안테나를 사용하는 야간입니다. 여기서도 인터넷은 긴 와이어 안테나 및 접지 설치에 대한 많은 조언을 제공할 것입니다. 정말 약한 스테이션을 찾을 때의 팁입니다.
첫째, 스피커보다 이어폰을 사용하여 주변 소음을 제거하십시오. 다음으로 라디오가 진동할 때까지 게인 컨트롤을 돌립니다. 튜닝 노브를 돌리면 라디오 진동 및 라디오 방송국의 헤테로다인 또는 비트 주파수인 휘파람을 들을 수 있습니다. 튜닝 노브를 매우 천천히 돌리고 비트 주파수는 높은 피치에서 시작하여 튜닝 노브를 돌릴수록 감소합니다. 피치가 매우 낮거나 완전히 사라지면 방송국의 주파수에 직접 조정됩니다. 너무 멀리 조정하면 피치가 상승하기 시작합니다.
"on frequency"일 때 검출기가 진동에서 벗어날 때까지 게인을 줄이면 스테이션의 소리가 들릴 것입니다. 그것은 약하고 페이드 인 및 아웃 될 가능성이 있으므로 스테이션 식별을 듣고 호출 부호와 위치를 얻으려면주의 깊게 들어야합니다.
회로 수정 및 개선 사항
내가 처음 선택한 주파수 범위는 AM 방송 대역이었지만 라디오는 거미줄 코일 디자인을 변경하기만 하면 단파 대역을 조정할 수 있습니다. 그림 10A 및 10B 는 국제 방송 및 아마추어 라디오를 포함하여 4-14MHz 단파 대역을 커버하도록 설계된 코일을 보여줍니다. 거미줄 코일에 더 무거운 게이지 와이어(#16)와 더 큰 슬릿이 필요합니다. 튜닝 범위가 매우 넓기 때문에 신호를 정확하게 튜닝하기 어려울 수 있습니다.


그림 10. 거미줄 단파 코일의 템플릿.
단파 수신기는 종종 기존 커패시터와 병렬로 훨씬 작은 값의 두 번째 튜닝 커패시터를 갖습니다. 이 "대역 확산" 커패시터는 주 튜닝 커패시터로 일반 주파수를 튜닝하면 보다 쉽고 정확한 튜닝을 제공합니다.
다른 가변 커패시터를 추가하는 대신 버랙터 다이오드를 다이오드의 역 전압을 제어하는 전위차계에 의해 수행되는 대역 확산 튜닝과 함께 사용할 수 있습니다. 나는 이것을 아직 시도하지 않았지만 작동하지 않을 이유가 없습니다.
내가 가진 만큼 레트로 재생 라디오를 만들고 연주하는 것을 즐기시기 바랍니다. 아직 내 스스로는 이루지 못했지만, 마침내 "Europe on one tube!"라는 목표를 달성하는 데 성공할 수 있을 것입니다. 네바다
출처
골동품 전자 공급 장치 — www.tubesandmore.com
Digi-Key — www.digikey.com
홈 디포 — www.homedepot.com
Jameco Electronics — www.jameco.com
새로운 센서 — www.newsensor.com
RadioShack — http://radioshack. com
납땜에 대한 비디오 소개:
www.youtube.com/watch?v=SaUM6Q8m9iY
부품 목록
| 안건 | 요소 | 설명 | 원천 | 부분# |
| C1 | 220pF @ 500VDC | 은 운모 커패시터 5% 방사형 리드 | 앤티크 일렉 | 4957-220 |
| C2 | 30-365pF | 가변 커패시터 | 앤티크 일렉 | 5317 |
| C3 | .022mF @ 50VDC | 디스크 세라믹 커패시터 20% | 자메코 | 15245 |
| C4 | 10mF @ 50VDC | 축방향 커패시터 20%, 85C | 자메코 | 10882 |
| C5 | 300pF @ 500VDC | 은 운모 커패시터 5% 방사형 리드 | 앤티크 일렉 | 4957-300 |
| C6 | 50mF @ 50VDC | 축방향 커패시터 20%, 85C | 11105 | |
| C7 | .022mF @ 50VDC | 디스크 세라믹 커패시터 20% | 자메코 | 15245 |
| C8 | 10,000mF @ 16VDC | 축방향 커패시터 20%, 85C | 자메코 | 93681 |
| D1 | 1N4001 | 다이오드 정류기 | 라디오쉑 | 2761101 |
| J1 | 전원 커넥터 | 커넥터, 전원, PC712A | 자메코 | 297553 |
| J2 | 폰 잭 | 스테레오 2.5MM, 팁 스위치 | 라디오쉑 | 2740246 |
| J3 | DC(배터리) 공급 | 바인딩 포스트 - 듀얼 바나나 레드 및 블랙 | 자메코 | 125197 |
| J4 | 안테나 단자 | 바인딩 포스트 - 듀얼 바나나 레드 및 블랙 | 자메코 | 125197 |
| L1 | 코일 - 기본 | 텍스트를 참조하십시오. | ||
| L2 | 코일 - 2차 | 텍스트를 참조하십시오. | ||
| LN1 | 증폭기 | 키트, SUPER SNOOPER - 빅 이어 | 자메코 | 151204 |
| R1 | 2M 옴 | 1/2 와트 탄소 필름 저항기 | 앤티크 일렉 | 3647-2M |
| R2 | 50K 옴 전위차계 | 스위치가 있는 선형 0.5와트(S1) | 자메코 | 255549 |
| R3 | 100K 옴 | 1/2 와트 탄소 필름 저항기 | 앤티크 일렉 | 3647-100K |
| R4 | 22K 옴 | 1/2 와트 탄소 필름 저항기 | 앤티크 일렉 | 3647-22K |
| R5 | 1M 옴 | 1/2 와트 탄소 필름 저항기 | 앤티크 일렉 | 3647-1M |
| R6 | 100K 옴 | 스위치가 있는 선형 0.5와트(S1) | 자메코 | 263822 |
| R7 | 1.2K 옴 | 1/2 와트 탄소 필름 저항기 | 앤티크 일렉 | 3647-2M |
| R8 | 15옴 | 1와트 탄소 필름 저항기 | 앤티크 일렉 | 3649-15 |
| R9 | 1K 옴 100K 옴 680K 옴 |
1/2 와트 탄소막 저항기 1/2 와트 탄소막 저항기 1/2 와트 탄소막 저항기 |
앤티크 일렉 | 3647-1K 3647-100K 3647-680K |
| S1 | R6의 일부 | SPST | R6 참조 | R6 참조 |
| SPK1 | 스피커 | 스피커, 정사각형, 페라이트 자석, 2.6", 4옴 | 자메코 | 99996 |
| V1 | 진공관 | 듀얼 트라이오드 12AU7 | 앤티크 일렉 | T-12AU7-JJ |
| 비밀번호 1 | AC-DC 공급 | 조정되지 않음, 12VDC/750mA | 자메코 | 2155006 |
| 수량 | 하드웨어 | |||
| 1 | V1용 튜브 소켓 | 앤티크 일렉 | 3398 | |
| 2 | 3/4" 나일론 스페이서 #6 구멍 | 디지키 | 492-1111-ND | |
| 2 | #6-32 1-1/4" 기계 나사 | |||
| 2 | #6-32 기계 너트 | |||
| 2 | #6-32 기계 잠금 와셔 | |||
| 2 | 6 러그 터미널 스트립 | 2차 러그 그라운드 | 앤티크 일렉 | 5354 |
| 2 | #6-32 3/8" 기계 나사 | |||
| 2 | #6-32 기계 너트 | |||
| 2 | #6-32 기계 잠금 와셔 | |||
| 4 | 1/4" 나일론 스페이서 #4 구멍 | 디지키 | 492-1074-ND | |
| 4 | #4-40 3/4" 기계 나사 | |||
| 4 | #4-40 기계 너트 | |||
| 4 | #4-40 기계 잠금 와셔 | |||
| 12 | #8 5/8" 황동 나무 나사 | 플랫 헤드 | ||
| 4 | #8-32 1/2" 황동 기계 나사 | 타원형 머리 | ||
| 4 | #8-32 황동 기계 너트 | |||
| 2 | #6 1/4" 플랫 헤드 기계 나사 | C2의 움직이는 고정자와 접촉을 피하기 위해 나사산 길이를 다듬습니다. | ||
| 1 | 솔더 러그 | C2 하단에 부착 | 앤티크 일렉 | 4105 |
| 1 | #6 1/4" 플랫 헤드 기계 나사 | C2의 고정 고정자와의 접촉을 피하기 위해 나사산 길이를 다듬습니다. | ||
| 1 | 1/8" 2'x4' 강화 하드보드 | 홈 디포 | 7005015 | |
| 삼 | 나일론 스페이서 ID 3/8" x 3/8" x 1" | 홈 디포 | 815118 | |
| 여러 가지 잡다한 | ||||
| 200' | #28 에나멜 마그넷 와이어 | 앤티크 일렉 | 5824 | |
| 100' | #22 훅업 와이어 | 검은 색 | 자메코 | 36792 |
| 100' | #22 훅업 와이어 | 녹색 | 자메코 | 36822 |
| 100' | #22 훅업 와이어 | 빨간색 | 자메코 | 36856 |
| 4' | 스파게티 와이어 튜브 | 1/16" 블랙 열수축 튜브 | 자메코 | 419127 |
| 1 | 3/8" 원형 맞춤못 | 홈 디포 | 38-4EDC | |
| 1 | 3/4" x 3/4" 사각 맞춤못 | 홈 디포 | 34-3HWSQED | |
| 1 | 1-1/2" 컨트롤 노브 | 통신 유형 | 라디오쉑 | 274-0402 |
| 2 | 1" 조절 손잡이 나무 얼룩 개인 취향 1/8" 액자 뒷면 |
통신 유형 |
라디오쉑 |
274-0416 |
'라디오 공작' 카테고리의 다른 글
| ALL AMERICAN FIVE AM 라디오에 FM 기능 추가 (0) | 2022.03.08 |
|---|---|
| Replacing an old selenium rectifier with a modern silicon rectifier. (0) | 2022.03.05 |
| 전지관 (1T4, 3V4) 재생 라디오 (0) | 2019.03.12 |
| 초재생 FM 라디오 (폴란드) (0) | 2019.03.11 |
| [스크랩] 장영실 6석 라디오 (0) | 2019.02.17 |
