

https://www.amplifiedparts.com/products/radio-kit-2-tube-regenerative-radio
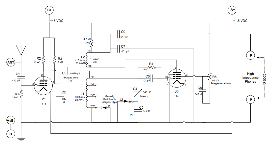
k-925_layout_schematic.pdf
0.13MB
'키트 및 회로' 카테고리의 다른 글
| 국내 광석 라디오 및 1석 라디오 키트 파는 곳 (Fairhead) (1) | 2023.06.25 |
|---|---|
| 5구 진공관 라디오 키트 (일본) (0) | 2022.03.03 |
| 올드토이 (0) | 2021.11.19 |
| (중국) 고감도 중파 라디오 키트 (0) | 2019.02.23 |
| [스크랩] C1815 1석라디오 (0) | 2019.02.13 |